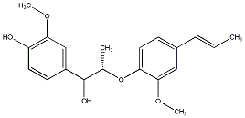
| Name |
Machilin D (-)-Machilin D |
| Formula |
C20H24O5 |
| Mw |
344.16237388 |
| CAS RN |
110269-53-9 |
| C_ID |
C00033135
, 
|
| InChIKey |
WCFYXOLUODJLKB-VHYJRNIVNA-N |
| InChICode |
InChI=1S/C20H24O5/c1-5-6-14-7-10-17(19(11-14)24-4)25-13(2)20(22)15-8-9-16(21)18(12-15)23-3/h5-13,20-22H,1-4H3/b6-5+/t13-,20+/m0/s1 |
| SMILES |
C/C=C/c1ccc(O[C@@H](C)C(O)c2ccc(O)c(OC)c2)c(OC)c1 |
| Start Substs in Alk. Biosynthesis (Prediction) |
|
| Organism |
| Kingdom |
Family |
Species |
Reference |
| Plantae | Saururaceae | Saururus chinensis  | Ref. |
|
|
zoom in
|