|
|
"Twins" retrives similar metabolites in chemical structure. |
| last update : 2020.01.06 |
| INPUT WORD = C00010439 , 50% or more |
|
| [ Metabolite Name : (1E,4R,6S)-1,6-Dibromo-1,3(8)-ochtodien-4-ol , [1alpha,2(E),5alpha]-(-)-5-bromo-2-(2-bromoethenyl)-4,4-dimethyl-2-cyclohexen-1-ol ] | |
| Number of matched data : 53 | |
| CID | Metabolite Name | Structural formula | Metabolite Activity | Similarity (%) |
|---|---|---|---|---|
| C00010440 | (1E,4S,6S)-1,6-Dibromo-1,3(8)-ochtodien-4-ol [1alpha,2(E),5beta]-(-)-5-bromo-2-(2-bromoethenyl)-4,4-dimethyl-2-cyclohexen-1-ol |
![]() |
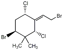
100.00 | C00010435 | 1,6-Dibromo-2-chloro-3(8)-ochtoden-4-ol 5-Bromo-2-(2-bromo-1-chloroethl)-4,4-dimethyl-2-cyclohexen-1-ol |
![]() |
92.86 | C00010446 | Ochtodiol | ![]() |
89.29 | C00010426 | (2R,4R,6S)-6-Bromo-1,4-epoxy-3(8)-ochtoden-2-ol (3alpha,6beta,7aalpha)-(-)-6-bromo-2,3,5,6,7,7a-hexahydro-5,5-dimethyl-3-benzofuranol |
![]() |
88.89 | C00010427 | (2S,4R,6S)-6-Bromo-1,4-epoxy-3(8)-ochtoden-2-ol (3alpha,6alpha,7abeta)-(-)-6-bromo-2,3,5,6,7,7a-hexahydro-5,5-dimethyl-3-benzofuranol |
![]() |
88.89 | C00010431 | 2-Chloro-1,6,8-tribromo-3(8)-ochtodene | ![]() |
85.71 | C00010436 | 1,6-Dibromo-8-chloro-2-ochtoden-4-ol | ![]() |
85.71 | C00010455 | Plocamene D' 4-Bromo-2-chloro-(2-chloroethenyl)-1-methyl-5-methylenecyclohexane |
![]() |
84.62 | C00010459 | Plocamadiene A 2-Bromo-1-chloro-4-(2-chloroethenyl)-1-methyl-5-methylenecyclohexane |
![]() |
84.62 | C00010987 | Filifolide A | ![]() |
84.62 | C00011950 | 5-(1-Methylethyl)-2-propyl-2-cyclohexen-1-one | ![]() |
84.62 | C00010441 | Ochtodene | ![]() |
82.14 | C00010447 | (1R,2R,4S,5R)-2-Bromo-1-(2-bromoethenyl)-4,5,-dichloro-1,5-dimethylcyclohexane | ![]() |
82.14 | C00010451 | 2,4-Dibromo-1-chloro-5-(2-chloroethyenyl)-1,5-dimethylcyclohexane | ![]() |
82.14 | C00010456 | Telfairine | ![]() |
82.14 | C00010461 | 1,4-Dibromo-5-chloro-2-(2-chloroethenyl)-1,5-dimethylcyclohexane | ![]() |
82.14 | C00049822 | Pantoisofuranoid A (-)-Pantoisofuranoid A |
![]() |
82.14 | C00049823 | Pantoisofuranoid B (-)-Pantoisofuranoid B |
![]() |
82.14 | C00049824 | Pantoisofuranoid C | ![]() |
82.14 | C00010378 | 6-Bromo-3-bromomethyl-3,7-dichloro-7-methyl-1-octene | ![]() |
81.48 | C00010425 | (4R,6S,8S)-6-Bromo-1,4-epoxy-2-ochtoden-8-ol (4alpha,6beta,7aalpha)-(+)-6-bromo-2,4,5,6,7,7a-hexahydro-5,5-dimethyl-4-benzofuranol |
![]() |
81.48 | C00010434 | Chondrocole C | ![]() |
81.48 | C00003027 | Ascaridole | ![]() |
![]() |
80.77 | C00010365 | Marmelolactone B | ![]() |
80.77 | C00010403 | 4,6-Dibromo-1-chloro-3,7-dimethyl-2,7-octadiene | ![]() |
80.77 | C00010437 | (1E,6S,8S)-1,6-Dibromo-8-chloro-1,3-ochtodiene [1(E),4alpha,6beta]-(+)-4-bromo-1-(2-bromoethenyl)-6-chloro-5,5-dimethylcyclohexene |
![]() |
80.77 | C00010449 | 2-Bromo-4-chloro-1-(2-chloroethenyl)-1-methyl-5-methylenecyclohexane | ![]() |
80.77 | C00010454 | Plocamene D | ![]() |
80.77 | C00010464 | Plocamene E | ![]() |
80.77 | C00010819 | 1-Methyl-4-(1-methylethenyl)-2,3-dioxabicyclo[2.2.2]oct-5-ene 1,4-Epidioxy-p-mentha-2,8-diene |
![]() |
80.77 | C00010897 | [1S-(1a,2a,4b)]-1-methyl-4-(1-methylethyl)-1,2,4-Cyclohexanetriol | ![]() |
80.77 | C00010981 | Ferulol | ![]() |
80.77 | C00011015 | Angelicoidenol | ![]() |
80.77 | C00029347 | (Z)-3-Hexenyl 3-methylbutanoate (Z)-3-Hexenyl isovalerate |
![]() |
80.77 | C00032860 | Crocusatin B (+)-Crocusatin B |
![]() |
80.77 | C00033347 | Sachalinol B (+)-Sachalinol B |
![]() |
80.77 | C00033348 | Sachalinol C (+)-Sachalinol C |
![]() |
80.77 | C00036362 | 1,1,5-Trimethyl-2-formyl-4-methoxy-[2,5]-cyclohexadiene | ![]() |
80.77 | C00043414 | Crocusatin K (+)-Crocusatin K |
![]() |
80.77 | C00043415 | Crocusatin L (+)-Crocusatin L |
![]() |
80.77 | C00050291 | Kinabalurine C (+)-Kinabalurine C |
![]() |
80.77 | C00049825 | Pantopyranoid A (-)-Pantopyranoid A |
![]() |
80.00 | C00010393 | 7-Bromo-4,6,8-trichloro-2,6-dimethyl-1,4-octadien-3-one | ![]() |
79.31 | C00010417 | 1,4,6-Tribromo-7-chloro-3,7-dimethyl-1-octen-3-ol | ![]() |
79.31 | C00010375 | Aplysiapyranoid A | ![]() |
78.57 | C00010376 | Aplysiapyranoid C | ![]() |
78.57 | C00010377 | Aplysiapyranoid D | ![]() |
78.57 | C00010452 | Gelidene | ![]() |
78.57 | C00010453 | Mertensene | ![]() |
78.57 | C00010460 | 4-Bromo-1,5-dichloro-2-chloroethenyl-1,5-dimethylcyclohexane | ![]() |
78.57 | C00011949 | (+-)-5-(1-Methylethyl)-2-(2-methylpropyl)-2-cyclohexen-1-one | ![]() |
78.57 | C00049423 | Apakaochtodene A | ![]() |
78.57 | C00049424 | Apakaochtodene B | ![]() |
78.57 |